天眼查App显示,近日,广州市安铺汽车贸易有限公司成立,注册资本3万人民币,经营范围为汽车销售;二手车经销;汽车旧车销售;二手车交易市场经营;二手车鉴定评估;二手车经纪;机动车充电销售;汽车零配件批发;新能源汽车整车销售;新...
-
发布了文章 2026-03-14
广州市安铺汽车贸易有限公司成立 注册资本3万人民币
-
发布了文章 2026-02-05
机构:如果美元兑日元在选举后测试160关口 日本可能进行干预
Skandinaviska Enskilda Banken AB首席策略师Namik Immelbäck称,如果美元兑日元在选举后急剧波动并测试160关口,可能会引发干预;而2月11日的日本假期将提供一个流动性较低的市场...
-
发布了文章 2026-01-30
全能战士,还看化工!覆盖机器人、新能源、AI算力、反内卷等主题,关注化工ETF(516020)
...
-
发布了文章 2026-01-24
《金融信息服务数据分类分级指南(征求意见稿)》公开征求意见
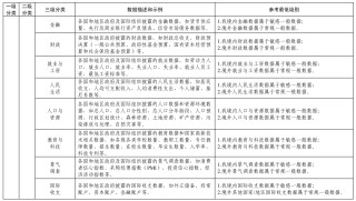
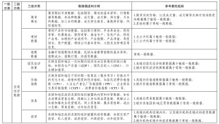
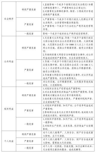
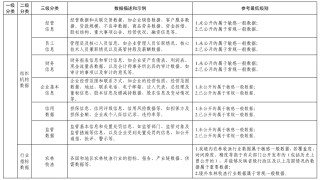
为规范金融信息服务数据处理活动,提升金融信息服务的数据安全水平,依据《中华人民共和国网络安全法》、《中华人民共和国数据安全法》、《中华人民共和国个人信息保护法》、《网络数据安全管理条例》、《金融信息服务管理规定》等法律法...
-
发布了文章 2026-01-12
A股公司康尼机电“拟580万元聘回8名原高管”引质疑!最新回应:3人放弃领薪!
炒股就看金麒麟分析师研报,权威,专业,及时,全面,助您挖掘潜力主题机会! 上市公司拟聘任8名原董监高,引发投资者关注。 在宣布拟以约580万元/年的薪酬聘任8名原董监高引发争议后,康尼机电(603111)在最新公...
-
发布了文章 2026-01-01
伦敦金属交易所期铜:2025年涨近42%,供应或趋紧
快讯摘要 1月1日LME期铜收跌136美元报12423美元/吨,2025年涨近42%创16年最大涨幅,美政策影响供应,消费有短期支撑...
-
发布了文章 2025-12-30
长江有色:30日铅价下跌 节前轻仓为主现货按需采购
...
-
发布了文章 2025-12-28
一份计划两个版本 乌总统再赴美谈“和平协议”
按乌克兰公布的计划,12月28日,乌总统泽连斯基将与美国总统特朗普在美国佛罗里达州会面,磋商“和平计划”。 乌方透露,乌美就“和平协议”制定的文件已完成九成。不过俄方称,乌方公布的协议草案与俄同美谈判的内容“根本不同...
-
发布了文章 2025-12-15
吉电股份:公司分红方案符合利润分配政策及股东回报规划
郑重声明:东方财富发布此内容旨在传播更多信息,与本站立场无关,不构成投资建议。据此操作,风险自担。...
-
发布了文章 2025-12-07
爱奇艺颁奖乌龙惹众怒:粉丝花钱投奖“飞了”,深夜道歉被批“没诚意”
文 | 《BUG》栏目 张奥 日前,爱奇艺“尖叫之夜”颁奖典礼闹出“颁奖乌龙”:本该给刘诗诗的奖项被错颁给了演员白鹿,引发不满。凌晨,爱奇艺以“工作疏忽”为由道歉,但对原本属于刘诗诗的“口播或投屏推荐”特权未给出新...
-
发布了文章 2025-12-04
美国鹰服饰因假日季强劲开局上调展望
美国鹰服饰公司(AEO)第三季度业绩超预期,并将全年调整后营业利润指引上调至3.03-3.08亿美元,理由是“土耳其5”需求创纪录。美股周三早间,美国鹰服饰公司股价大涨15.5%。...
-
发布了文章 2025-11-27
新筑股份:关于召开2025年第九次临时股东大会的通知公告
新筑股份:关于召开2025年第九次临时股东大会的通知公告...
-
发布了文章 2025-11-18
邦达亚洲:美联储官员发表乐观言论 美元指数持续反弹
11月18日,当地时间周一,欧盟委员会表示,尽管今年欧元区经济活动展现韧性,促使经济增长预测上调,但美国关税高于此前预期,将拖累2026年经济前景。在最新的半年度经济展望报告中,2025年前三个季度的经济增长超出预期,未来几...
-
发布了文章 2025-11-04
帝奥微:累计回购公司股份650万股
证券日报网讯 11月3日晚间,帝奥微发布公告称,截至2025年10月31日,公司通过集中竞价交易方式已累计回购股份6,500,000股,占公司总股本的比例为2.63%。 (文章来源:证券日报)...
-
发布了文章 2025-06-25
特朗普:伊朗核计划基本上倒退了“几十年”
美国总统特朗普在北约峰会上向记者表示,伊朗核计划已基本倒退了“几十年”。 “我认为他们不会再搞了,”他谈到伊朗核计划时说。 “他们最不想做的事就是铀浓缩”。 推荐阅读:五角大楼初步情报与特朗普说法不一 伊朗核...
-
发布了文章 2025-05-26
什么是汇出汇率?汇出汇率的变化会带来什么影响?
在金融领域,汇出汇率是一个重要的概念。汇出汇率指的是银行将本国货币兑换成外币并汇往国外时所使用的汇率。它是外汇交易中的一个关键指标,反映了在特定时间点,本国货币与外国货币之间的兑换比率。汇出汇率并非固定不变,它会受到多种因素...
-
发布了文章 2025-05-15
为什么有些银行会提供财富管理课程?
在金融市场日益复杂、客户需求不断变化的当下,部分银行提供财富管理课程,这背后有着多方面的考量和原因。从客户需求角度来看,随着居民收入水平的提高,越来越多的人有了财富管理的需求。然而,大部分客户缺乏专业的金融知识和投资经验。他...
-
发布了文章 2025-05-02
视频丨特朗普在大学毕业典礼上建议商科学生投身工厂、车间“搬砖”,别天天想着搞金融投机
来源:观察者网...
-
发布了文章 2025-04-20
百胜智能(301083.SZ)发布2024年度业绩,归母净利润3302万元,同比下降6.15%
智通财经APP讯,百胜智能(301083.SZ 披露2024年年度报告,报告期公司实现营收4亿元,同比增长3.05%;归母净利润3302万元,同比下降6.15%;扣非净利润1767万元,同比下降38.17%;基本每股收益0....
-
发布了文章 2025-04-07
A股避风港概念受追捧!美国布局工厂且营收占比大公司股价走强,爱丽家居、ST新潮两连板,青岛双星一度涨停
格隆汇4月7日|A股暴跌之际,出现“避风港”概念股,比如,在美国布局工厂且营收占比大的公司股价逆势走强,其中,爱丽家居、ST新潮涨停,均为两连板,青岛双星(000599 一度触及涨停。 据悉,爱丽家居专注于...










