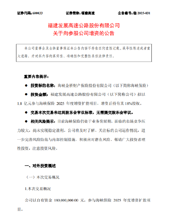
11月27日金融一线消息,福建发展高速公路股份有限公司11月26日发布公告称,拟以1.8亿元参与海峡保险2025年度增资扩股项目,增资后持有其18%股权。
马年首家IPO通宝光电大涨82%,家族持股超七成,12名亲属遍布高管与门卫 | 长三角资本局
马年开局,全球投资实力派周寒颖新基发行
小摩:将戴尔目标价上调至165美元
因侵害商标权纠纷,古井贡酒起诉安徽点点金信息科技有限公司
因建设工程施工合同纠纷,湖北华源防水工程有限公司起诉安徽省策同建筑工程有限公司等
OEXN:金银技术形态走强 避险与加息博弈
港股创新药概念股盘初拉升,药明合联涨超7%
萌创文化创意(东莞)有限公司成立 注册资本10万人民币
发表评论
2025-11-27 18:59:42回复
2025-11-27 19:20:19回复